Warning: mkdir(): No space left on device in /www/wwwroot/w1.com/func.php on line 127

Warning: file_put_contents(./cachefile_yuan/dsrongsung.com/cache/a4/f1b4d/6af15.html): failed to open stream: No such file or directory in /www/wwwroot/w1.com/func.php on line 115
四川油烟净化设备厂家为你介绍油烟净化一体机的日常维护方法|四川91免费在线视频观看91免费看黄片设备公司




91免费在线视频观看,91免费看黄片,91免费观看片,91免费视频免费版

四川油烟净化设备厂家为你介绍油烟净化一体机的日常维护方法

发布人: 四川91免费在线视频观看91免费看黄片设备公司 发布时间:2021.03.04


  在现在的大量的油烟净化设备中,油烟净化一体机目前是市场上效果最好的设备,也是最受欢迎的设备。油烟净化一体机可以节约91免费看黄片空间,也可以减少91免费看黄片排烟管道的安装,去除91免费看黄片油烟味道,免遭周围邻居投诉。但是,91免费在线视频观看都知道,油烟净化一体机在使用一段时间后必须定期对设备进行清洗,如果没有定期清洗油烟净化一体机就会影响设备的净化率和净化效果,导致91免费看黄片油烟净化不达标,并有可能被环保部门处罚等。那么,油烟净化一体机应该如何维护呢?作为专业的四川油烟净化设备厂家,现在,91免费在线视频观看就和大家分享相关知识。


91免费看黄片油烟净化一体机1



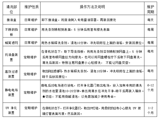
  作为专业的四川油烟净化设备厂家,91免费在线视频观看认为,油烟净化一体机可以按照以下方式清洗:


91免费看黄片油烟净化一体机2  



  以上几点就是91免费在线视频观看整理的关于商用油烟净化一体机的相关知识,希望对的大家能够有所帮助。









分享这个产品

产品展示
成功91免费视频免费版

网站地图